產品列表PRODUCTS LIST
RSp53(或BAIAP2)是一種興奮性突觸后支架/銜接蛋白,參與肌動蛋白調節,與自閉癥譜系障礙、精神分裂癥和注意力缺陷/多動障礙有關。小鼠IRSp53缺失導致NMDA受體(NMDAR)功能增強和對NMDAR抑制有反應的社會缺陷。然而,目前尚不清楚成年IRSp53突變小鼠大腦發育完成后IRSp53的再表達是否能逆轉這些突觸和行為功能障礙。
2022年8月18日,韓國科學技術高等研究院(KAIST)生物科學系Hyun Kim和 Eunjoon Kim課題組在Communications Biology上發表了題為Adult re-expression of IRSp53 rescues NMDA receptor function and social behavior in IRSp53-mutant mice的研究論文,證明了成年IRSp53突變小鼠重新表達IRSp53可以治療其突觸功能和社交行為缺陷。

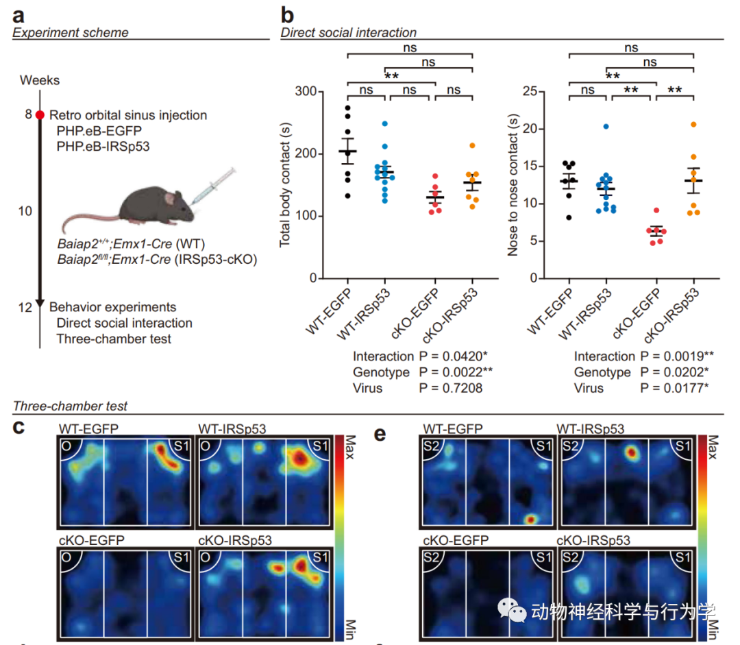
首先,課題組通過形態學實驗證明PHP.eB-IRSp53可在成年IRSp53 cKO小鼠的不同腦區的興奮性神經元中驅動IRSp53再表達。為了測試IRSp53再表達是否能夠挽救成年IRSp53 cKO小鼠的行為學缺陷以及其過表達對WT小鼠的影響,課題組在IRSp53 cKO和WT小鼠出生后第八周于后眶竇(retro-orbital sinus, RO )注射PHP.eB-IRSp53,并于出生后第12周進行行為學測試,結果顯示:社交測試(direct social interaction test)中IRSp53 cKO小鼠與陌生鼠的身體接觸時間和鼻對鼻(nose-to-nose interaction)接觸時間減少,而PHP.eB-IRSp53給藥后顯著增加其鼻對鼻接觸時間。而在三箱社交測試(three-chamber social-interaction test)中,IRSp53 cKO小鼠對物體和陌生鼠的探索時間沒有差異,而PHP.eB-IRSp53給藥后可以顯著增加其對陌生鼠的探索時間。
這些結果表明PHP.eB-IRSp53給藥使IRSp53再表達可以顯著緩解成年IRSp53 cKO小鼠的社交障礙。隨后,課題組又對小鼠的運動表型和焦慮樣行為進行測試,并發現四組小鼠在曠場測試、高架十字迷宮和明暗室轉換實驗中表型沒有差異,即IRSp53并不影響小鼠運動表型和焦慮樣行為。
 圖1|社交行為學測試結果及分析
圖1|社交行為學測試結果及分析
過去研究表明IRSp53的缺乏將會導致海馬NMDAR功能強化。考慮到mPFC在調控社交行為中的重要作用,課題組繼續研究該腦區的NMDAR功能是否也發生了改變。對mPFC第五層椎體神經元的電生理記錄結果顯示:IRSp53 cKO鼠和過表達IRSp53的WT鼠NMDAR和AMPAR介導的EPSC的比值(NMDA/AMPA ratio)增加。過去研究表明NMDAR是沉默突觸(silent synapses)中的重要受體,因此上述結果可以用沉默突觸數量的變化來解釋。
課題組分析了過表達IRSp53的WT神經元和重新表達IRSp53 的cKO神經元的沉默突觸,電生理結果表明,過表達IRSp53的WT神經元中沉默突觸介導的EPSC增加,而重新表達IRSp53的第5層IRSp53-cKO錐體神經元的沉默突觸保持在正常水平。此外,成對脈沖比率(PPR)結果顯示過:IRSp53 cKO神經元和過表達IRSp53的WT神經元PPR值增加,而重新表達IRSp53的cKO神經元PPR值恢復到正常水平。這些結果表明: IRSp53 cKO神經元重新表達IRSp53可緩解其NMDAR功能的過度強化及由此引發的突觸前遞質釋放異常。
 圖2|重新表達IRSp53使IRSp53 cKO皮質神經元中的NMDA/AMPA比率正?;?/span>
圖2|重新表達IRSp53使IRSp53 cKO皮質神經元中的NMDA/AMPA比率正?;?/span>
由于遞質釋放異常將影響興奮性突觸傳遞的頻率的頻率。因此課題組繼續對mPFC第五層椎體神經元的mEPSCs進行記錄,結果顯示:PHP.eB-IRSp53給藥使WT和IRSp53-cKO小鼠的mEPSC頻率降低,mIPSC的幅度增加,即WT小鼠中的IRSp53過表達和IRSp53 cKO小鼠中的IRSp53重新表達將誘導興奮性突觸傳遞降低和抑制性突觸傳遞增加。
 圖3|mEPSCs的記錄結果及分析
圖3|mEPSCs的記錄結果及分析
總的來說,本文的結果表明血腦屏障滲透劑——PHP.eB可用于驅動IRSp53在成年小鼠大腦中特定細胞類型中的重新表達,并使IRSp53 cKO小鼠的突觸和社交行為缺陷正?;?/span>。該研究肯定了PHP.eB介導的基因治療方案的應用前景。